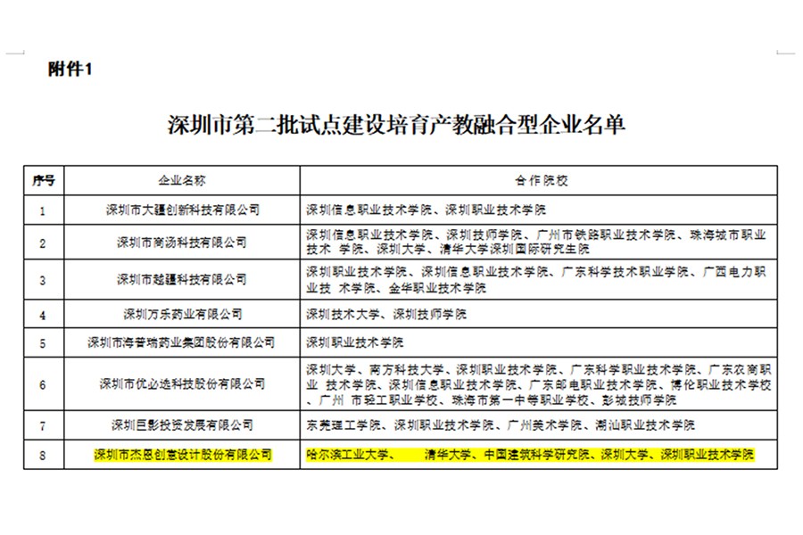
近日,深圳市发展和改革委员会公布了《深圳市发展和改革委员会深圳市教育局关于深圳市第二批产教融合型企业入库培育的通知》深发改函〔2023〕308号,本次共有29家企业入选,深圳市杰恩创意设计股份有限公司荣列其中,并被纳入产教融合型企业储备库。

产教融合型企业指为深度参与产教融合、校企合作,在职业院校、高等学校办学和深化改革中发挥重要主体作用的单位。此次入选,是市级政府对betway开户网站在产教融合、校企合作等方面工作的肯定和认可。
作为产教融合的积极推动者和践行者,betway开户网站依托自身在室内设计行业的技术沉淀及实践经验,协同高校一同开展设计领域数字化、智慧型建造与装配、数字化环境的智慧型互动、低碳可持续设计等前沿技术研究,并与高校合作提供课程建设、人才培养、科学研究、产业服务、实验室建设、认证标准、新型学徒制培养、技能培训等服务支持,助力创新型技术技能人才培养,让人才更贴近产业需求。
betway开户网站自2004年10月创建至今,一直将与高校的紧密合作和培养创意设计领域前瞻型、创新型等复合型人才,作为公司发展战略和准则,并持续投入资金和提供资源,打造以适应未来需求为导向的创意设计产业化人才培养机制,构建产、学、研联动的人才培养体系。目前,已与清华大学、哈尔滨工业大学、深圳大学、中央美术学院、鲁迅美术学院、天津美术学院等多所院校建立紧密的合作关系,并联合哈工大(深圳)成立了“哈工大(深圳)-杰恩数字设计与智能建造实验室以及AI设计创新联合实验室”。更值得一提的是,目前实验室已获得广东省本科高校教学质量与教学改革工程项目认证及 2022 年度广东省教育科学规划课题(高等教育专项)认证,获得了产学研领域的高度认可。
建设目标
1.进一步优化、完善校企合作机制,增强创意设计类课程的实用性与针对性;
2.打造合作示范基地,将“数字智能、低碳可持续”议题与创意设计行业领域深度融合,打造核心技术研发基地、自主创新产品的孵化基地、产业化基地和高层次人才培养基地;
3.建立一支高水平、稳定、高效的数字智能与低碳可持续设计技术研发团队,探索可推广的“产教学研用”五位一体的协同育人模式。
任务举措
betway开户网站根据公司自身数字智能、低碳可持续设计的特点和要求,创新与合作院校共建实验室的模式,深入研究合作内容,利用企业的优质资源积极推动合作院校的专业转型升级以及人才培养模式改革,使得合作院校的人才培养更加契合新经济、新技术发展背景下的产业人才需求,促进教育链、人才链、产业链、创新链有机衔接。
1. 共建实验室平台
针对合作院校的人才培养,主要实行在合作院校中联合创建联合实验室等合作模式,参与到合作院校人才培养的过程中,校企双方共同制定人才培养标准、课程体系、考核标准等,确保知识与技能、理论与实践的结合,构建一个智能、感知、互联的数字智能设计和可持续设计生态,为推动中国设计行业的持续进步而努力,立足“产教学研用”五位一体的立德树人理念,充分将专业经验与学术领域的优势深度互融互通,为中国设计的科学发展探索新的方式和发展路径,并且以联合实验室为基础,加强人才交流与学术碰撞,共同打造相关的实践课程体系,为重点研究领域培养专业人才,推动相关产业的可持续发展。


2. 共建交流平台
betway开户网站将继续发挥教育部就业育人单位、南山区高层次人才实训基地优势,定期与合作高校进行双向交流,建立稳固的校企合作关系,为学生提供实习和就业机会。双方围绕产业群需求,采用实验教学、现场调研、案例跟踪、竞赛大赛、企业实习、沙龙论坛等多元化实验教学手段,打造建筑技术教研室的特色课程群与教学体系。将“产教学研用”深度融合,以保证实验课程内容体系的与社会生产实践相统一。


3. 共建认证标准
共建专业技能认定标准,betway开户网站受中国室内装饰协会委托,参与编制中华人民共和国人力资源社会保障部、中华人民共和国住房和城乡建设部标准《室内装饰设计师国家职业标准》。该《标准》作为一项涉及面广、政策性强的系统工程,关系到从业人员的职业素质提高和行业健康发展,关系到职业道德与“工匠精神”的培育,对于行业高质量发展具有重要意义。未来,betway开户网站将进一步推动《标准》在行业内的实施与落地,促进室内设计行业人才战略的规范化发展。

校企联合编制行业标准,betway开户网站与清华大学合作编制室内设计行业绿色评价标准——《民用建筑室内绿色评价标准》。该标准经中国城市科学研究会审批发布并正式实施,后续,betway开户网站将进一步推动其在室内设计行业的应用与落地。

4. 共建新型培养制度
betway开户网站与多所院校建立紧密的合作关系,采取制度化、系统化的人才培养体系,积极响应企业现代学徒制培养方式,对于校企合作、未来潜力人才培养,双方着力创建了相应人才培养及特色课程,每年定期接收来自各大高校实习生进行实训培养。未来,betway开户网站将持续积极发现和培养高层次创新型人才,为深圳市及南山区创新与发展培养及输送现代化高素质创新人才。
betway开户网站创始人、董事长姜峰先生为教授级高工、国务院特殊津贴专家、深圳市工程勘察设计大师,多年来致力于推动设计教育事业。曾受聘于哈尔滨工业大学(深圳)、天津美院、四川美院、鲁迅美院、深圳大学等高校,担任特聘教授或导师,积极推动组建实施校企联合人才培养计划。

保障机制
校企合作双方在充分接洽了解的基础上,成立合作领导小组,就合作建设周期、建设内容、预期成果等方面达成一致,并签署合作协议,明确双方权利和义务及阶段性目标,推进校企合作的扎实落地。
校企双方指定项目负责人,定期举行会议,审议阶段性合作状况及规划下一阶段工作,及时反馈并解决遇到的问题。双方定期对合作内容进行诊断评审,全面考核并评估合作效果是否与双方制定的合作目标相一致,并对评估中存在的问题进行针对性改进。
未来,betway开户网站作为行业产教融合示范企业,将继续加强与高校的合作,致力于促进政产学研用一体化融合,通过校企合作模式和对外培训开展等,加速深耕创意设计技术创新和促进产教培养的深层次运行,进一步提高设计教育的实践性和产业相关性,培养出更多具备专业技能和创新精神的优秀人才。